201906eca_kosovoanniversary_chart1

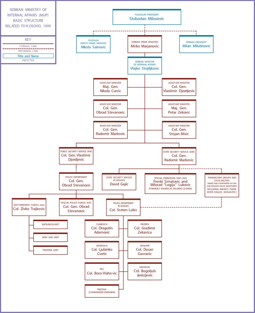
Chain of command for the Serbian Ministry of the Interior